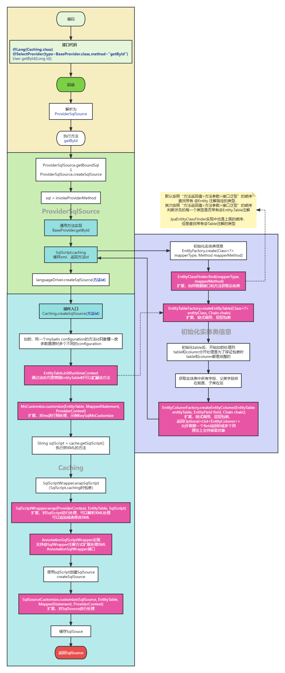
# mybatis-mapper扩展接口调用顺序

mapper-extend-invoke-order.png